一、在线教学总体情况
外国语学院第10-11周正常开课班级数为439个班次(包括大学英语264个班次),开课门次为475门次(包括大学英语282门次),由98人的教师队伍完成共计24814学生人次(公共课15176人次)的教学任务。
本周根据学校《关于开展2019-2020学年第二学期期中教学检查工作的通知》,我院各个系部在10-11周继续落实布置的期中教学检查工作,在基本完成教师互相听课看课的基础之上,召开学生座谈会和教师座谈会。在座谈会上教师们积极发言总结目前为止线上课程的情况带来了对于教学的利弊影响以及对于引导学生适应线上学习的有效经验。
![说明: )6RIJ8{D9J(E1]O@TFZ9LD3](/__local/7/95/1A/AA39037FF3A3318860065FF1817_20502EBF_5CDB.jpg)
图1:大学英语二部通过腾讯会议召开教师座谈会
![说明: (K]6(COU(1OU~}Z{})J@HEX](/__local/4/B5/B7/86B169131C79FEF1BD40DB30641_4A18E7E7_A0F7.jpg)
图2:大学英语二部教学研讨会会议部分纪要
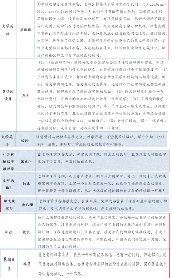
我院继续挖掘优秀线上课程,鼓励教师和团队总结教学实践,申报优秀教学案例。在教学院长的鼓励和引导之下,大学英语课程《大学英语Ⅱ(艺术类)》的课程团队作为我院第四教学案例在教务处顺利发布。
《大学英语Ⅱ(艺术类)》作为一门面向太阳集团音乐学院、美术学院以及广电班的19级学生开设的公共英语课程,采用“录播课+任务驱动”或“直播录播内容+直播讲解”的方式,注重语言知识的讲解和语言技能的培养,在讲解课文时渗透文化和自我成长、艺术追求、职业追求、亲情关系等主题思想。教师们依托现代教育技术,通过在线教学,任课教师能有效了解学生的学习状况,助力学生持续学习。

图3外国语学院教学副院长积极号召教师总结优秀教学案例
在学校组织的线上优秀课堂的评选中,我院教师有13名入榜受到表扬,占全校总数的十分之一之多。这说明我院长期以来对于教学方针方向的定位准确,引领到位,教师们平时积极钻研课堂教学的经验积累在本学期的线上课程上的运用上也得到了充分发挥,取得了优异成果。

图4:学生对于线上最佳课堂的评选和评语
二、教师在线教学情况
外国语学院在线教学情况总体稳定,线上教学常态化。外国语学院各个专业和团队结合自身课程特点选用教学平台工具,基本上采取“线上直播或录播+线上辅导”的教学方式。教学平台主要集中在QQ群课堂、企业微信、腾讯课堂、腾讯会议和Zoom等直播平台在线为学生授课、互动和答疑,并结合慕课平台和一些教学软件作为学生课上课下复习和练习自测的辅助工具。教师通过这次线上教学的机会,挖掘网络平台的功能和网上教学资源,结合自身教学理念,将课堂更加生动有效地展现给学生。将线上教学的挑战变为教师拓宽教学视野和激发学生学习动力的机遇。
教师在课上积极探索开发课堂的同时,课下在布置作业检查作业、以及辅导学生上更加下功夫。布置作业时和学生明确作业在成绩中的比重,激发学生作业动力,提高学生在作业中学习的积极性。教研室的教师们在课后继续交流开拓线上功能和课堂教学的结合。为实现高质量的教学做着不断积累和努力。

图5:陈倩老师在课堂群里提前上传录播视频,布置作业的同时加以对于作业权重和课后指导的详细说明
图6:系部群内教师间积极交流和探索课堂环节和平台功能的结合方式
三、学生在线学习情况
开学第10-11周,老师在各个平台实行课前签到,严格监督学生的到课情况。通过各级督导和学院领导下沉课堂的信息反馈,以及对于平台数据的监控,外国语学院学生的到课情况很好。学生本身对于课堂签到检查考勤的情况也积极热情,在学生座谈会上提出让老师们进行课前课间和下课前的签到。我院教师用抽查和普查相结合的方式保证学生真出勤,真听课,真学习。
现在学生已经熟悉各教学平台的操作,逐渐适应线上教学,按照老师的节奏进行预习、课后完成作业。课堂上,学生们积极参与课堂文字语音以及举手抢答等互动环节,课堂学习气氛较为浓厚。学生对于教师的课堂反馈和评价都比较高。
四、存在的问题与改进措施
存在的问题
1、个别学生在课堂的与教师的互动不足,积极性差,容易成为线上课堂的“角落”“边缘者”,
2、课堂实时连麦回答问题较难实施,学生以文字回答为主,受网络、教学平台、设备等影响,连麦易出现噪音、回响及卡顿,普适性不太好,且易花费宝贵的课堂教学时间。
改进措施
1、每节课都带领学生复习旧知识,用问卷星布置单词听写任务,采用小组互动、点名、抢答等方式跟学生进行课堂互动。
2、通过文字和语音录音回答方式,减少连麦过程所耗费时间,关注其他平台其他互动功能,后面计划根据教学情况酌情适用。