各教学单位:
根据教育部高等教育司《关于开展高校教师课程思政教学能力培训的通知》工作要求,现组织太阳集团教师参加相关培训。具体通知如下。
一、培训目标
深入实施《高等学校课程思政建设指导纲要》,充分发挥课程思政示范项目作用,促进地方、高校、教师等不同层面课程思政建设好经验好做法推广共享,帮助文、理、工、农、医不同学科专业教师解决课程思政建设过程中存在的疑惑和问题,提升高校教师课程思政建设意识和能力,全面推进课程思政高质量建设。
二、培训人员
教务处全体人员、各教学单位负责课程思政领导同志、教学管理人员和一线教师。
三、培训日程
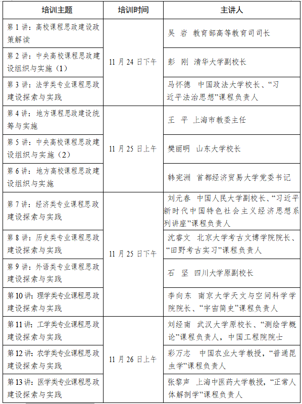
(1)培训时间:11月24-26日。本次培训主要以线上方式开展。学校在东校区设立分会场,参会人员另行通知。
(2)培训内容共13讲,培训时间为每天上午8:30-11:30,下午14:00-18:00。具体安排如下:

四、培训形式
1.本次培训采用线上方式开展。其中前三讲为现场直播。在高等教育出版社A4报告厅设立主会场。
2.培训平台为:全国高校教师网络培训中心直播会议平台(https://gxsz.enetedu.com)、新华网新华思政平台(https://xhsz.news.cn)。全体参训教师均需扫描下方二维码(选其一)实名注册并完成全部课程的学习。

五、结业证书及其他事项
1.本次培训不收取任何培训费用。
2.参加培训并获得证书的教师,记入继续教育学时。
3.本次培训视频将于2021年11月26日14点起进行回放。参训人员在2021年11月30日24点前完成全部培训内容且考评合格后,将获颁全国高校教师网络培训中心电子结业证书。2021年11月30日后仍可观看回放,但不再颁发电子结业证书。
4.各教学单位须于12月2日17:00前填写附件《教育部高校教师课程思政教学能力培训参会人员统计表》,并将统计表发送到邮箱gsjyk@gpnu.edu.cn。各单位教师参加情况将作为课程思政建设成效的重要依据。
工作联系人:汤婷婷。联系电话:38265564。
联系邮箱:gsjyk@gpnu.edu.cn。
附件:教育部高校教师课程思政教学能力培训参会人员统计表
9728太阳集团教务处
2021年11月23日