各学院、各毕业班、相关单位:
为确保太阳集团2022届毕业生顺利毕业,现将太阳集团2022届毕业生毕业资格及学士学位资格审核工作安排通知如下:
一、工作要求
(一)高度重视
毕业生毕业资格、学士学位资格审核关系到每一位毕业生的切身利益,各学院应成立以院长为组长、教学副院长为副组长、专业负责人、教务员等为成员的毕业资格审核工作小组,提前做好毕业资格审核工作,系统梳理本学院2022届毕业生学业情况,对困难学生应重点关注,加强帮扶,督促和指导毕业生顺利完成学业。对确不能如期毕业和未获学士学位的学生,应发出书面告知函告知学生原因及实际情况,并指导其做好后续工作。各学院应向教务处报送2022届毕业审核和学位授予情况告知函。
(二)熟悉政策文件
毕业生毕业资格、学士学位资格审核关系到每一位毕业生的切身利益,是一项政策性强的工作,各学院相关人员要全面熟悉掌握《广东技术师范学院学士学位授予工作细则》(广师院〔2016〕401号)、《9728太阳集团普教本、专科生学籍管理细则》(广师大〔2019〕582号)、《9728太阳集团学士学位授予工作细则》(广师大〔2019〕453号)(详见附件1)等文件规定,严格按照文件精神做好相关审核工作。如因错报、漏报产生严重后果的,将追究相关人员的责任。
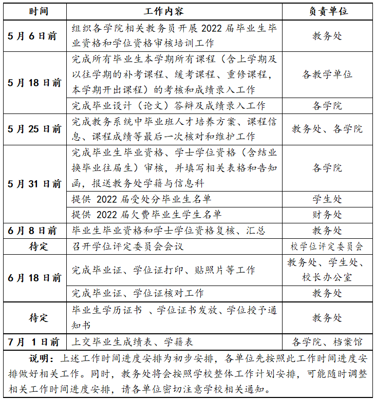
二、工作进度安排

三、工作流程
(一)初步审核
1.核对教学计划。各学院参照学生学业成绩单,核对正方系统中各毕业班的教学计划与《2016版人才培养方案》(附件2)是否一致,主要包括课程名称、课程性质、学分等。逐一核对,凡课程名称、课程性质、学分与培养方案不符的,报教务处相关负责人审批后,报教务处学籍与信息科修改。
2.检查课程成绩录取情况。各学院仔细核查已结束课程的成绩是否全部录入,特别要注意校级公共选修课或公共必修课成绩,如发现成绩漏录,请及时联系教务处学籍与信息科。
3.检查公共选修课学分。各学院应提前统计学生是否已修满公共选修课学分,应及时通知公共选修课学分不足的学生及时补选和补修课程。
4.统计各类课程学分。各学院仔细核对统计本专业必修课学分、公共选修课学分、专业选修课学分以及总学分。若实际执行的教学计划(课程名称、课程性质、各类别课程学分)与本届毕业生人才培养方案规定不一致,须经各学院学位评定委员会、党政联席会议讨论,进行特别报告说明,并经院长、教学副院长签字、学院盖章后报给教务处处长审批。
5.做好转专业学生课程成绩认定。转专业学生须按转入专业培养方案的要求进行毕业资格、学士学位资格审核。转专业学生在原专业所修学分,除批准为予以免修或转换的课程学分外,其余课程学分均不可统计计入毕业总学分。请各学院预审前务必完成转专业学生的成绩认定。
(二)正式审核
1.毕业资格审核
(1)学分统计。检查审核各位毕业生的必修课学分、公共选修课学分及总学分,是否分别达到《2016版人才培养方案》(附件2)规定的最低要求。运用正方教务系统进行学分统计的操作方法,见附件4。
(2)其它条件审核。主要是违纪处分审核,留校察看处分未解除的学生不予毕业,以学生处提供受处分学生名单为准。
2.学位资格审核
(1)违反国家法律、法规受到刑事处罚者,不授予学位。
(2)毕业论文(毕业设计)被认定为具有作弊、剽窃或抄袭等学术不端行为者,不授予学位。
(3)因考试作弊而曾被给予记过、留校察看或开除学籍处分者,不授予学位。
(4)毕业资格审核结论必须为毕业,结业者不授予学位。
(5)按现行绩点制,其课程学习成绩的平均学分绩点低于2.00者不授予学位。运用正方教务系统进行平均学分绩点统计的操作方法,见附件4。
(6)若因上述原因未能获得学位授予资格者,可参照《广东技术师范学院学士学位授予工作细则》(广师院〔2016〕401号)第八、九和十条相关规定对学生进行重新审核。如有符合破格条件,学生需提供相关证书、证明的原件以及复印件,原件审核结束后退还;由各学院对其原件以及复印件的真实性进行认定和审核,并由分管教学副院长签字、学院盖章后提交教务处。
(三)填写报表
1.毕业资格审核表。该表中审核的是全部学生,应修学分应等于人才培养方案中规定的学分,毕业审核结果栏不能为空。
2.学位资格审核表。该表中,该表中审核的是全部学生,是否本科毕业栏、学位审核结果栏不能为空。
3.不予毕业学生统计表,处分记录要标明是否解除。
4.未获学士学位学生统计表。
5.本科毕业生毕业、学位汇总表。
6.破格授予学士学位学生统计表(非必填)。
7.往届生毕业资格审核表、学位补授予审核表。
8.各学院毕业和学位授予情况告知函(后附不予毕业和未获学位学生知情签名表)。
注:以上表格(见附件3)须在5月31日前完成,并将盖章、亲笔签字纸质版报送到东校区教务处行政楼202A,电子版发送到邮箱jwcxjk@gpnu.edu.cn。
(四)学籍表及成绩表的归档
1.学籍表分班成册,首页需制作学生索引,索引制作应以该班新生入学时的初始名单为准(选用教务管理系统中学生名单打印2的格式)。中途转出的学生要在索引备注栏注明,中途转入的学生要在索引中添加。
2.学籍表必须贴有学生的照片。
3.中途转出学生的学籍表要保留,中途转入学生的要补填学籍表。
4.学籍表中,学籍变动记录相关栏目由各学院教务员填写。
5.成绩表与学籍表要一一对应。从该班转专业、休学、留级出去的学生无需附成绩表。从该班退学、转学出去的学生需附该生在太阳集团学习期间的成绩表。
6.成绩表盖章要清晰,须教务员签名。
7.学籍表、成绩表按档案馆时间要求移交档案馆存档。
附件:
1.毕业资格及学位资格审核相关文件
2.各专业2016版人才培养方案
3.毕业资格及学位资格审核相关表格
4.正方教务系统操作流程指引
9728太阳集团教务处
2022年4月26日